背景
加油次数比较多,需要经常看油价调整情况,判断是不是要加满或加一点,抠门没办法。原来看的方法就是直接bing搜索油价调整情况,但是效率低、广告(每次都会看鸡蛋价格调整不知道什么情况),每次都要临时搜索,比较麻烦。所以采用日历订阅方式,到时候自动提醒。

功能
1、自定义提醒时间,日历到时自动提醒
2、每天更新油价趋势,上涨或下跌,客户端按照一定频率自动更新

使用方法
1、打开网站(建议手机打开)选择自己喜欢的提醒时间,点击订阅,复制链接
2、根据手机日历添加到URL订阅日历(注意一定要是URL订阅,导入ics文件形式不会自动更新)
典型日历步骤
小米
1、打开日历--点击右上角--设置
2、日程导入--URL导入
3、将复制的链接粘贴--添加
4、(可选)设置--账号管理--订阅日历--设置同步频率
苹果
1、打开日历--点击正下方--日历
2、左下角--添加日历--添加订阅日历
3、将复制的链接粘贴--订阅--添加
其他日历类似
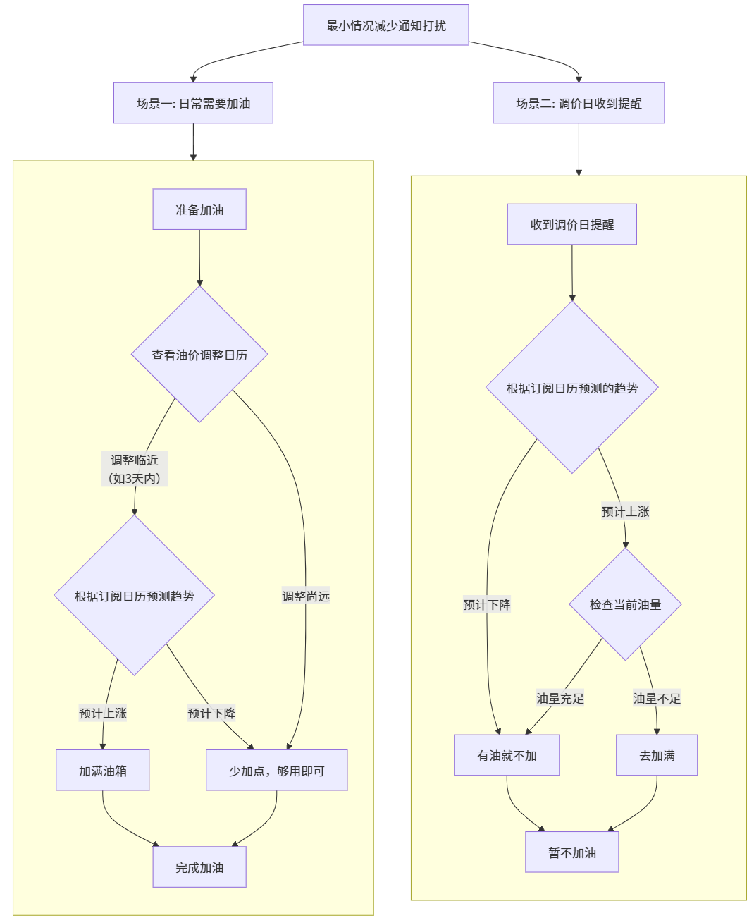
最小情况减少通知打扰说明
1、没油了,主动看日历下次油价调整情况,预估下降的话 我就少加点,上涨就多加
2、正好是调整日推送提醒了,预估下降的话 有油我就不加,上涨就去加满

搜索来源说明
每天自动搜索一次,起初使用python脚本爬虫,结果一直不好总被干扰(比如鸡蛋价格),后灵光一闪使用对话大模型。目前调用的是豆包大模型Doubao-Seed-1.6-thinking(根据结果准确性可能不定期更新),依旧保留了手动调整情况