背景介绍

说明:
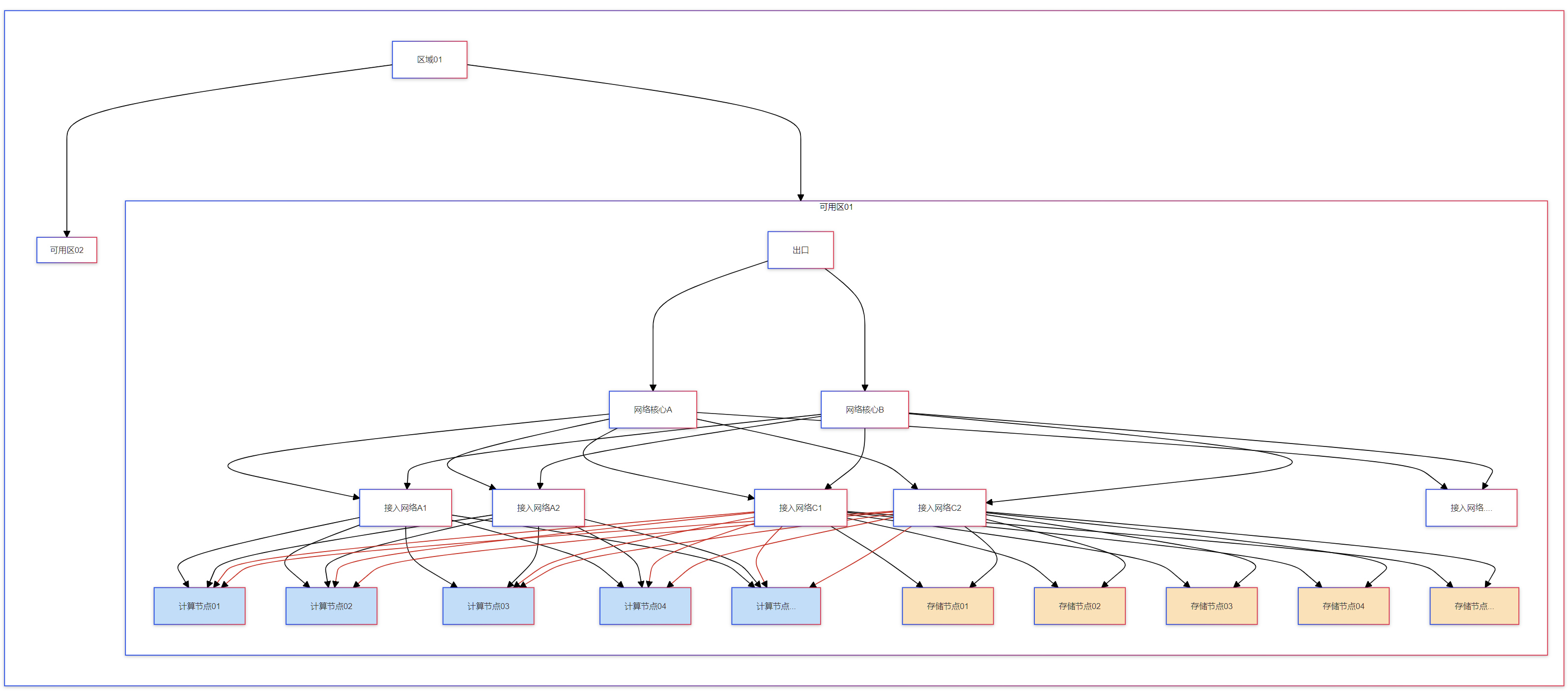
基础架构环境在不同城市(区域)有多个数据中心(可用区)的参考架构之一:
1、网络质量排序:同可用区>不同可用区>不同区域
2、网络架构按照Spine-Leaf体系架构,Spine核心A与B双活冗余
3、Leaf接入网络A、接入网络C为双活冗余,考虑可能存在多组
4、计算节点或存储节点数量在同一组Leaf接入网络下受物理接口数量限制,如32、48口
5、综合考虑机柜空间(标准42U)一般最多16台节点,Leaf接入数据限制32,两个机柜至少需要一组Leaf接入网络(TOR/EOR)
6、从小到大考虑物理故障点:节点、Leaf接入网络、列头柜、可用区、区域
7、考虑分布式存储集群容量、性能、上线周期,甚至云盘的类型等多种因素,计算节点与存储集群之间存在一定访问关系,基于物理故障节点增加存储集群
参考:华为数据中心网络设计指南
应该忽略项目:
1、节点管理方面连线、忽略双活交换机之间连线等
2、计算与存储互联方式多样此为架构之一
以上可以看出影响计算节点上运行的服务质量因素:
节点本身故障宕机、接入网络故障(单机宕机影响处理性能)、节点所在列头柜故障、节点对接存储集群故障或存储接入网络故障(单机宕机影响处理性能)、核心或出口或可用区故障
验证目标
验证基础架构(私有云架构)情况下,K8S调度器中拓扑分布约束(Topology Spread Constraints)能力
验证环境

查询标签
root@master01:~# kubectl get nodes --show-labels
NAME STATUS ROLES AGE VERSION LABELS
master01 Ready control-plane 3d16h v1.30.5 beta.kubernetes.io/arch=amd64,beta.kubernetes.io/os=linux,kubernetes.io/arch=amd64,kubernetes.io/hostname=master01,kubernetes.io/os=linux,node-role.kubernetes.io/control-plane=,node.kubernetes.io/exclude-from-external-load-balancers=
node01 Ready <none> 3d14h v1.30.5 beta.kubernetes.io/arch=amd64,beta.kubernetes.io/os=linux,kubernetes.io/arch=amd64,kubernetes.io/hostname=node01,kubernetes.io/os=linux
node02 Ready <none> 3d14h v1.30.5 beta.kubernetes.io/arch=amd64,beta.kubernetes.io/os=linux,kubernetes.io/arch=amd64,kubernetes.io/hostname=node02,kubernetes.io/os=linux
node03 Ready <none> 3d15h v1.30.5 beta.kubernetes.io/arch=amd64,beta.kubernetes.io/os=linux,kubernetes.io/arch=amd64,kubernetes.io/hostname=node03,kubernetes.io/os=linux
node04 NotReady <none> 3d12h v1.30.5 beta.kubernetes.io/arch=amd64,beta.kubernetes.io/os=linux,kubernetes.io/arch=amd64,kubernetes.io/hostname=node04,kubernetes.io/os=linux
node05 NotReady <none> 3d12h v1.30.5 beta.kubernetes.io/arch=amd64,beta.kubernetes.io/os=linux,kubernetes.io/arch=amd64,kubernetes.io/hostname=node05,kubernetes.io/os=linux
node06 NotReady <none> 3d12h v1.30.5 beta.kubernetes.io/arch=amd64,beta.kubernetes.io/os=linux,kubernetes.io/arch=amd64,kubernetes.io/hostname=node06,kubernetes.io/os=linux
添加标签
kubectl label nodes node01 topology.kubernetes.io/region=cn-wh
kubectl label nodes node02 topology.kubernetes.io/region=cn-wh
kubectl label nodes master01 topology.kubernetes.io/zone=cn-wh-01
kubectl label nodes node01 topology.kubernetes.io/zone=cn-wh-01
kubectl label nodes node02 topology.kubernetes.io/zone=cn-wh-01
kubectl label nodes node01 topology.kubernetes.io/rack=cn-wh-01-01
kubectl label nodes node02 topology.kubernetes.io/rack=cn-wh-01-02
......
添加完成后查询
root@master01:/home/bob# kubectl get nodes --show-labels | grep "topology.kubernetes.io"
master01 Ready <none> 3d22h v1.30.5 beta.kubernetes.io/arch=amd64,beta.kubernetes.io/os=linux,kubernetes.io/arch=amd64,kubernetes.io/hostname=master01,kubernetes.io/os=linux,topology.kubernetes.io/rack=cn-wh-01-01,topology.kubernetes.io/region=cn-wh,topology.kubernetes.io/zone=cn-wh-01
node01 Ready <none> 3d20h v1.30.5 beta.kubernetes.io/arch=amd64,beta.kubernetes.io/os=linux,kubernetes.io/arch=amd64,kubernetes.io/hostname=node01,kubernetes.io/os=linux,topology.kubernetes.io/rack=cn-wh-01-01,topology.kubernetes.io/region=cn-wh,topology.kubernetes.io/zone=cn-wh-01
node02 Ready <none> 3d20h v1.30.5 beta.kubernetes.io/arch=amd64,beta.kubernetes.io/os=linux,kubernetes.io/arch=amd64,kubernetes.io/hostname=node02,kubernetes.io/os=linux,topology.kubernetes.io/rack=cn-wh-01-02,topology.kubernetes.io/region=cn-wh,topology.kubernetes.io/zone=cn-wh-01
node03 Ready <none> 3d20h v1.30.5 beta.kubernetes.io/arch=amd64,beta.kubernetes.io/os=linux,kubernetes.io/arch=amd64,kubernetes.io/hostname=node03,kubernetes.io/os=linux,topology.kubernetes.io/rack=cn-wh-02-01,topology.kubernetes.io/region=cn-wh,topology.kubernetes.io/zone=cn-wh-02
下载标准deployment.yaml
root@master01:~/fb# wget https://k8s.io/examples/application/deployment.yaml
修改添加拓扑约束
理论验证
验证01--分布在不同可用区
deployment01.yaml
apiVersion: apps/v1
kind: Deployment
metadata:
name: nginx-deployment
spec:
selector:
matchLabels:
app: nginx
replicas: 6
template:
metadata:
labels:
app: nginx
spec:
containers:
- name: nginx
image: nginx:1.14.2
ports:
- containerPort: 8088
topologySpreadConstraints:
- maxSkew: 1
topologyKey: topology.kubernetes.io/zone
whenUnsatisfiable: DoNotSchedule
labelSelector:
matchLabels:
app: nginx
验证01结果,符合预期,6副本分别分布在两个不用可用区,各3个副本
root@master01:/home/bob# kubectl get pods -o wide
NAME READY STATUS RESTARTS AGE IP NODE NOMINATED NODE READINESS GATES
nginx-deployment-5d95c8f7cc-4fc8s 1/1 Running 0 6s 172.16.196.149 node01 <none> <none>
nginx-deployment-5d95c8f7cc-7lqqn 1/1 Running 0 6s 172.16.186.222 node03 <none> <none>
nginx-deployment-5d95c8f7cc-h9rns 1/1 Running 0 6s 172.16.140.88 node02 <none> <none>
nginx-deployment-5d95c8f7cc-pcmm5 1/1 Running 0 6s 172.16.186.221 node03 <none> <none>
nginx-deployment-5d95c8f7cc-tpcsz 1/1 Running 0 6s 172.16.186.223 node03 <none> <none>
nginx-deployment-5d95c8f7cc-w9rvd 1/1 Running 0 6s 172.16.140.89 node02 <none> <none>
验证02--基于01增加rack约束,设定rack是不同接入交换机,防止接入交换机故障
deployment02.yaml
apiVersion: apps/v1
kind: Deployment
metadata:
name: nginx-deployment
spec:
selector:
matchLabels:
app: nginx
replicas: 4
template:
metadata:
labels:
app: nginx
spec:
containers:
- name: nginx
image: nginx:1.14.2
ports:
- containerPort: 8088
topologySpreadConstraints:
- maxSkew: 2
topologyKey: topology.kubernetes.io/zone
whenUnsatisfiable: DoNotSchedule
labelSelector:
matchLabels:
app: nginx
- maxSkew: 1
topologyKey: topology.kubernetes.io/rack
whenUnsatisfiable: DoNotSchedule
labelSelector:
matchLabels:
app: nginx
验证02结果4副本时,符合预期,4副本分别分布在两个不用可用区且rack各有副本分布
root@master01:/home/bob# kubectl get pods -o wide
NAME READY STATUS RESTARTS AGE IP NODE NOMINATED NODE READINESS GATES
nginx-deployment-7979c9d648-4n2xs 1/1 Running 0 9s 172.16.140.85 node02 <none> <none>
nginx-deployment-7979c9d648-89pt2 1/1 Running 0 9s 172.16.140.84 node02 <none> <none>
nginx-deployment-7979c9d648-j2tsj 1/1 Running 0 9s 172.16.196.146 node01 <none> <none>
nginx-deployment-7979c9d648-v2tdx 1/1 Running 0 9s 172.16.186.217 node03 <none> <none>
验证02结果6副本时,符合预期,6副本分别分布在两个不用可用区且每个rack各有2副本分布
root@master01:/home/bob# kubectl get pods -o wide
NAME READY STATUS RESTARTS AGE IP NODE NOMINATED NODE READINESS GATES
nginx-deployment-7979c9d648-4n2xs 1/1 Running 0 5m23s 172.16.140.85 node02 <none> <none>
nginx-deployment-7979c9d648-89pt2 1/1 Running 0 5m23s 172.16.140.84 node02 <none> <none>
nginx-deployment-7979c9d648-j2tsj 1/1 Running 0 5m23s 172.16.196.146 node01 <none> <none>
nginx-deployment-7979c9d648-s5pbp 1/1 Running 0 2s 172.16.186.218 node03 <none> <none>
nginx-deployment-7979c9d648-v2tdx 1/1 Running 0 5m23s 172.16.186.217 node03 <none> <none>
nginx-deployment-7979c9d648-vr2pv 1/1 Running 0 2s 172.16.196.147 node01 <none> <none>
验证03--基于01和02增加node约束,防止可用区、接入交换机,最大程度预防节点故障
deployment03.yaml
apiVersion: apps/v1
kind: Deployment
metadata:
name: nginx-deployment
spec:
selector:
matchLabels:
app: nginx
replicas: 6
template:
metadata:
labels:
app: nginx
spec:
containers:
- name: nginx
image: nginx:1.14.2
ports:
- containerPort: 8088
topologySpreadConstraints:
- maxSkew: 2
topologyKey: topology.kubernetes.io/zone
whenUnsatisfiable: DoNotSchedule
labelSelector:
matchLabels:
app: nginx
- maxSkew: 1
topologyKey: topology.kubernetes.io/rack
whenUnsatisfiable: DoNotSchedule
labelSelector:
matchLabels:
app: nginx
- maxSkew: 1
topologyKey: kubernetes.io/hostname
whenUnsatisfiable: DoNotSchedule
labelSelector:
matchLabels:
app: nginx
验证03结果6副本时,符合预期,6副本分别分布在两个不用可用区且每个rack各有2副本分布且每个节点均有分布,不同于验证02结果6副本时无增加hostname约束,master01没有pod分布
root@master01:/home/bob# kubectl get pods -o wide
NAME READY STATUS RESTARTS AGE IP NODE NOMINATED NODE READINESS GATES
nginx-deployment-76b4d7b94c-4l2c8 1/1 Running 0 3m12s 172.16.140.86 node02 <none> <none>
nginx-deployment-76b4d7b94c-9722t 1/1 Running 0 3m12s 172.16.196.148 node01 <none> <none>
nginx-deployment-76b4d7b94c-bs5kn 1/1 Running 0 3m12s 172.16.241.76 master01 <none> <none>
nginx-deployment-76b4d7b94c-fhz42 1/1 Running 0 3m12s 172.16.186.220 node03 <none> <none>
nginx-deployment-76b4d7b94c-g7mv5 1/1 Running 0 3m12s 172.16.140.87 node02 <none> <none>
nginx-deployment-76b4d7b94c-g95r5 1/1 Running 0 3m12s 172.16.186.219 node03 <none> <none>
验证03结果7副本时,符合预期,有1个副本无法部署:
假设在master01、node01、node02上,不满足zone的maxSkew 2
假设在node03上,满足zone、rack约束,但是不满足hostname的maxSkew 1 与master01、node01计算maxSkew为2
所以不管部署哪个节点上都不能满足maxSkew约束
root@master01:/home/bob# kubectl get pods -o wide
NAME READY STATUS RESTARTS AGE IP NODE NOMINATED NODE READINESS GATES
nginx-deployment-76b4d7b94c-4l2c8 1/1 Running 0 8m54s 172.16.140.86 node02 <none> <none>
nginx-deployment-76b4d7b94c-9722t 1/1 Running 0 8m54s 172.16.196.148 node01 <none> <none>
nginx-deployment-76b4d7b94c-bs5kn 1/1 Running 0 8m54s 172.16.241.76 master01 <none> <none>
nginx-deployment-76b4d7b94c-fhz42 1/1 Running 0 8m54s 172.16.186.220 node03 <none> <none>
nginx-deployment-76b4d7b94c-g7mv5 1/1 Running 0 8m54s 172.16.140.87 node02 <none> <none>
nginx-deployment-76b4d7b94c-g95r5 1/1 Running 0 8m54s 172.16.186.219 node03 <none> <none>
nginx-deployment-76b4d7b94c-k6c9k 0/1 Pending 0 2s <none> <none> <none> <none>
查看nginx-deployment-76b4d7b94c-k6c9k详细情况,报didn't match pod topology spread constraints 所以一直pending
Events:
Type Reason Age From Message
---- ------ ---- ---- -------
Warning FailedScheduling 86s default-scheduler 4 node(s) didn't match pod topology spread constraints. preemption: 3 Preemption is not helpful for scheduling, 4 No preemption victims found for incoming pod.
验证04--基于前3项,结合PodAntiAffinity,防止可用区、接入交换机,节点故障
在部署deployment04之前对deployment03副本数量调整为5副本,看是如何分布的
deployment03.yaml
apiVersion: apps/v1
kind: Deployment
metadata:
name: nginx-deployment
spec:
selector:
matchLabels:
app: nginx
replicas: 5
template:
metadata:
labels:
app: nginx
spec:
containers:
- name: nginx
image: nginx:1.14.2
ports:
- containerPort: 8088
topologySpreadConstraints:
- maxSkew: 2
topologyKey: topology.kubernetes.io/zone
whenUnsatisfiable: DoNotSchedule
labelSelector:
matchLabels:
app: nginx
- maxSkew: 1
topologyKey: topology.kubernetes.io/rack
whenUnsatisfiable: DoNotSchedule
labelSelector:
matchLabels:
app: nginx
- maxSkew: 1
topologyKey: kubernetes.io/hostname
whenUnsatisfiable: DoNotSchedule
labelSelector:
matchLabels:
app: nginx
不使用podAntiAffinity情况下,5副本分布情况:
root@master01:/home/bob# kubectl get pods -o wide
NAME READY STATUS RESTARTS AGE IP NODE NOMINATED NODE READINESS GATES
nginx-deployment-76b4d7b94c-59r4k 1/1 Running 0 35s 172.16.196.153 node01 <none> <none>
nginx-deployment-76b4d7b94c-979jj 1/1 Running 0 35s 172.16.241.80 master01 <none> <none>
nginx-deployment-76b4d7b94c-h9gqv 1/1 Running 0 2s 172.16.186.228 node03 <none> <none>
nginx-deployment-76b4d7b94c-ksrkv 1/1 Running 0 35s 172.16.186.227 node03 <none> <none>
nginx-deployment-76b4d7b94c-vm2vd 1/1 Running 0 35s 172.16.140.93 node02 <none> <none>
部署deployment04增加podAntiAffinity
apiVersion: apps/v1
kind: Deployment
metadata:
name: nginx-deployment
spec:
selector:
matchLabels:
app: nginx
replicas: 4
template:
metadata:
labels:
app: nginx
spec:
containers:
- name: nginx
image: nginx:1.14.2
ports:
- containerPort: 8088
topologySpreadConstraints:
- maxSkew: 2
topologyKey: topology.kubernetes.io/zone
whenUnsatisfiable: DoNotSchedule
labelSelector:
matchLabels:
app: nginx
- maxSkew: 1
topologyKey: topology.kubernetes.io/rack
whenUnsatisfiable: DoNotSchedule
labelSelector:
matchLabels:
app: nginx
- maxSkew: 1
topologyKey: kubernetes.io/hostname
whenUnsatisfiable: DoNotSchedule
labelSelector:
matchLabels:
app: nginx
affinity:
podAntiAffinity:
requiredDuringSchedulingIgnoredDuringExecution:
- labelSelector:
matchExpressions:
- key: app
operator: In
values:
- nginx
topologyKey: kubernetes.io/hostname
增加podAntiAffinity后同样是5副本,无法全部部署成功,对比podAntiAffinity之前node03部署2个pod,但此时无满足节点,didn't match pod anti-affinity rules
root@master01:/home/bob# kubectl get pods -o wide
NAME READY STATUS RESTARTS AGE IP NODE NOMINATED NODE READINESS GATES
nginx-deployment-777774bd6d-66jc5 1/1 Running 0 8s 172.16.241.81 master01 <none> <none>
nginx-deployment-777774bd6d-68whm 1/1 Running 0 8s 172.16.140.94 node02 <none> <none>
nginx-deployment-777774bd6d-h46m2 1/1 Running 0 8s 172.16.186.229 node03 <none> <none>
nginx-deployment-777774bd6d-sdklw 0/1 Pending 0 8s <none> <none> <none> <none>
nginx-deployment-777774bd6d-v8xmq 1/1 Running 0 8s 172.16.196.154 node01 <none> <none>
验证05--结合PodAntiAffinity,副本不能同一个rack存在2个,不关注节点级别
在部署deployment05之前对deployment03副本数量调整为4副本,看是如何分布的
deployment03.yaml
apiVersion: apps/v1
kind: Deployment
metadata:
name: nginx-deployment
spec:
selector:
matchLabels:
app: nginx
replicas: 4
template:
metadata:
labels:
app: nginx
spec:
containers:
- name: nginx
image: nginx:1.14.2
ports:
- containerPort: 8088
topologySpreadConstraints:
- maxSkew: 2
topologyKey: topology.kubernetes.io/zone
whenUnsatisfiable: DoNotSchedule
labelSelector:
matchLabels:
app: nginx
- maxSkew: 1
topologyKey: topology.kubernetes.io/rack
whenUnsatisfiable: DoNotSchedule
labelSelector:
matchLabels:
app: nginx
- maxSkew: 1
topologyKey: kubernetes.io/hostname
whenUnsatisfiable: DoNotSchedule
labelSelector:
matchLabels:
app: nginx
4个副本均衡分布在3个rack上的4个节点,其中rack01部署存在2个副本,不满足副本不能同一个rack存在2个的要求
root@master01:/home/bob# kubectl get pods -o wide
NAME READY STATUS RESTARTS AGE IP NODE NOMINATED NODE READINESS GATES
nginx-deployment-76b4d7b94c-7qp4q 1/1 Running 0 37s 172.16.186.230 node03 <none> <none>
nginx-deployment-76b4d7b94c-pr2rc 1/1 Running 0 37s 172.16.241.82 master01 <none> <none>
nginx-deployment-76b4d7b94c-rts9k 1/1 Running 0 37s 172.16.196.155 node01 <none> <none>
nginx-deployment-76b4d7b94c-z7v59 1/1 Running 0 37s 172.16.140.95 node02 <none> <none>
deployment05.yaml
apiVersion: apps/v1
kind: Deployment
metadata:
name: nginx-deployment
spec:
selector:
matchLabels:
app: nginx
replicas: 4
template:
metadata:
labels:
app: nginx
spec:
containers:
- name: nginx
image: nginx:1.14.2
ports:
- containerPort: 8088
topologySpreadConstraints:
- maxSkew: 2
topologyKey: topology.kubernetes.io/zone
whenUnsatisfiable: DoNotSchedule
labelSelector:
matchLabels:
app: nginx
- maxSkew: 1
topologyKey: topology.kubernetes.io/rack
whenUnsatisfiable: DoNotSchedule
labelSelector:
matchLabels:
app: nginx
- maxSkew: 1
topologyKey: kubernetes.io/hostname
whenUnsatisfiable: DoNotSchedule
labelSelector:
matchLabels:
app: nginx
affinity:
podAntiAffinity:
requiredDuringSchedulingIgnoredDuringExecution:
- labelSelector:
matchExpressions:
- key: app
operator: In
values:
- nginx
topologyKey: topology.kubernetes.io/rack
增加podAntiAffinity后同样是4副本,无法全部部署成功,对比podAntiAffinity之前rack01部署2个pod,但此时无满足节点master01与node01属于同一个rack01,didn't match pod anti-affinity rules
root@master01:/home/bob# kubectl get pods -o wide
NAME READY STATUS RESTARTS AGE IP NODE NOMINATED NODE READINESS GATES
nginx-deployment-6c8dd5b84c-cxb6h 0/1 Pending 0 5s <none> <none> <none> <none>
nginx-deployment-6c8dd5b84c-j4dwj 1/1 Running 0 5s 172.16.186.231 node03 <none> <none>
nginx-deployment-6c8dd5b84c-q5tnc 1/1 Running 0 5s 172.16.196.156 node01 <none> <none>
nginx-deployment-6c8dd5b84c-xv5st 1/1 Running 0 5s 172.16.140.96 node02 <none> <none>
验证结论
1、拓扑约束能够实现副本在可用区、机架、主机级别分布
2、拓扑约束结合podAntiAffinity会有更好的效果和控制粒度
3、多层控制拓扑约束pod分布的更均衡,maxSkew越小更均衡
扩容场景

考虑扩容场景:
1、可用区cn-wh-01空间不足无法扩容,只能在可用区cn-wh-02扩容
2、可用区cn-wh-02接入网络02A组只能接入部分节点如node04,需要扩容接入网络02B组,接入节点node05、node06
3、经评估可用区cn-wh-02的02C组的存储集群性能和容量无法承载更多节点接入,存储集群需要扩容02D组,接入节点node06
要求:
1、新应用部署,尽量在两个可用区,可用区cn-wh-02为主,可用区cn-wh-01为备
2、考虑接入网络故障、存储集群性能、节点故障因素均衡分布新应用
验证实现
两个可用区要求,增加zone约束,maxSkew值可以大些
按照接入网络、存储集群划分rack约束,一个rack节点数量约32台左右
deployment06.yaml
apiVersion: apps/v1
kind: Deployment
metadata:
name: nginx-deployment
spec:
selector:
matchLabels:
app: nginx
replicas: 5
template:
metadata:
labels:
app: nginx
spec:
containers:
- name: nginx
image: nginx:1.14.2
ports:
- containerPort: 8088
topologySpreadConstraints:
- maxSkew: 3
topologyKey: topology.kubernetes.io/zone
whenUnsatisfiable: DoNotSchedule
labelSelector:
matchLabels:
app: nginx
- maxSkew: 1
topologyKey: topology.kubernetes.io/rack
whenUnsatisfiable: DoNotSchedule
labelSelector:
matchLabels:
app: nginx
affinity:
podAntiAffinity:
requiredDuringSchedulingIgnoredDuringExecution:
- labelSelector:
matchExpressions:
- key: app
operator: In
values:
- nginx
topologyKey: topology.kubernetes.io/rack
可用区01 部署2副本,可用区02部署3副本,每个rack 1个副本
root@master01:/home/bob# kubectl get pods -o wide
NAME READY STATUS RESTARTS AGE IP NODE NOMINATED NODE READINESS GATES
nginx-deployment-789fc7c9d6-4cc5j 1/1 Running 0 15s 172.16.196.163 node01 <none> <none>
nginx-deployment-789fc7c9d6-4sqll 1/1 Running 0 15s 172.16.140.103 node02 <none> <none>
nginx-deployment-789fc7c9d6-b9b4v 1/1 Running 0 15s 172.16.114.2 node05 <none> <none>
nginx-deployment-789fc7c9d6-qn2xj 1/1 Running 0 15s 172.16.248.194 node04 <none> <none>
nginx-deployment-789fc7c9d6-rtqpb 1/1 Running 0 15s 172.16.216.66 node06 <none> <none>
优化一次,增加hostname约束
apiVersion: apps/v1
kind: Deployment
metadata:
name: nginx-deployment
spec:
selector:
matchLabels:
app: nginx
replicas: 6
template:
metadata:
labels:
app: nginx
spec:
containers:
- name: nginx
image: nginx:1.14.2
ports:
- containerPort: 8088
topologySpreadConstraints:
- maxSkew: 3
topologyKey: topology.kubernetes.io/zone
whenUnsatisfiable: DoNotSchedule
labelSelector:
matchLabels:
app: nginx
- maxSkew: 1
topologyKey: topology.kubernetes.io/rack
whenUnsatisfiable: DoNotSchedule
labelSelector:
matchLabels:
app: nginx
- maxSkew: 1
topologyKey: kubernetes.io/hostname
whenUnsatisfiable: DoNotSchedule
labelSelector:
matchLabels:
app: nginx
affinity:
podAntiAffinity:
requiredDuringSchedulingIgnoredDuringExecution:
- labelSelector:
matchExpressions:
- key: app
operator: In
values:
- nginx
topologyKey: kubernetes.io/hostname
可用区01 部署2副本,可用区02部署4副本,每个rack 至少1个副本,但没有达到最佳分布
root@master01:/home/bob# kubectl get pods -o wide
NAME READY STATUS RESTARTS AGE IP NODE NOMINATED NODE READINESS GATES
nginx-deployment-7b7679b79f-k6xlp 1/1 Running 0 3m56s 172.16.241.96 master01 <none> <none>
nginx-deployment-7b7679b79f-l9njw 1/1 Running 0 3m53s 172.16.216.67 node06 <none> <none>
nginx-deployment-7b7679b79f-mk75j 1/1 Running 0 3m55s 172.16.114.3 node05 <none> <none>
nginx-deployment-7b7679b79f-ncssn 1/1 Running 0 3m54s 172.16.248.195 node04 <none> <none>
nginx-deployment-7b7679b79f-rspq4 1/1 Running 0 3m56s 172.16.140.104 node02 <none> <none>
nginx-deployment-7b7679b79f-v4w6m 1/1 Running 0 3m56s 172.16.186.238 node03 <none> <none>
再次优化引入nodeAffinity
pausedeployment03.yaml
apiVersion: apps/v1
kind: Deployment
metadata:
name: pause-deployment
spec:
selector:
matchLabels:
app: pause
replicas: 8
template:
metadata:
labels:
app: pause
spec:
containers:
- name: pause
image: k8s.gcr.io/pause:3.1
topologySpreadConstraints:
- maxSkew: 3
topologyKey: topology.kubernetes.io/zone
whenUnsatisfiable: DoNotSchedule
labelSelector:
matchLabels:
app: pause
- maxSkew: 2
topologyKey: topology.kubernetes.io/rack
whenUnsatisfiable: DoNotSchedule
labelSelector:
matchLabels:
app: pause
- maxSkew: 2
topologyKey: kubernetes.io/hostname
whenUnsatisfiable: DoNotSchedule
labelSelector:
matchLabels:
app: pause
affinity:
nodeAffinity:
preferredDuringSchedulingIgnoredDuringExecution:
- weight: 1
preference:
matchExpressions:
- key: topology.kubernetes.io/zone
operator: In
values:
- cn-wh-02
可用区01 部署2副本,可用区02部署6副本,每个rack都有分布副本,基本符合要求,考虑硬件扩展能力、可用区、机架、主机等故障情况
root@master01:/home/bob# kubectl get pods -o wide
NAME READY STATUS RESTARTS AGE IP NODE NOMINATED NODE READINESS GATES
pause-deployment-7c9c857b6b-4s6bg 1/1 Running 0 80s 172.16.216.73 node06 <none> <none>
pause-deployment-7c9c857b6b-bfjrb 1/1 Running 0 78s 172.16.140.108 node02 <none> <none>
pause-deployment-7c9c857b6b-cgt2f 1/1 Running 0 80s 172.16.186.245 node03 <none> <none>
pause-deployment-7c9c857b6b-cj9lh 1/1 Running 0 79s 172.16.186.246 node03 <none> <none>
pause-deployment-7c9c857b6b-gswv7 1/1 Running 0 39s 172.16.196.168 node01 <none> <none>
pause-deployment-7c9c857b6b-j775d 1/1 Running 0 80s 172.16.114.9 node05 <none> <none>
pause-deployment-7c9c857b6b-l4hbw 1/1 Running 0 79s 172.16.248.201 node04 <none> <none>
pause-deployment-7c9c857b6b-ptwfn 1/1 Running 0 79s 172.16.216.74 node06 <none> <none>
验证结论
1、拓扑约束结合nodeAffinity可以实现与实际场景匹配的副本分布
遗留问题
1、实际物理基础架构与标签的快速转换实现?
2、可否根据标签实现绘制基础架构?
3、副本数量、maxSkew值快速计算关系?